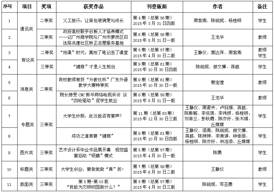
7月5日,2015年度广东高校校报好新闻评选的结果揭晓,永利yl23411校报共获11个奖项。本次评选共有78家高校参评,共提交了944件参评作品。永利yl23411校报获得消息类、言论类、版面类、图片类、标题类、专题类、通讯类七类作品的二等奖4项、三等奖7项。
本次永利yl23411获奖作品深刻展现了“四轮驱动”促学生就业、永利yl23411与萝岗区司法局共建社区矫正志愿服务基地、校企搭建创新创业新平台、教师首获教学特等奖等学校重要的办学举措及教学成果,也策划报道了义工旅行、课堂拍客、“健商”培养、艺术设计毕业作品展、大学生创业、文明校园等校园热点话题,突出媒体报道的时代性、新闻性和艺术性。
据悉,广东省高校校报好新闻评选活动是由广东省高校校报研究会组织开展,每年举行一次,旨在展示广东省高校校报年度工作成果,发挥优秀新闻作品的示范作用,推动广东高校新闻媒体事业发展。此次评选由媒体资深新闻工作者与高校新闻名教授组成的评委,对参选作品进行了认真、严格、公正的评审,从高分到低分评出了消息类、通讯类、言论类、版面类、图片类、标题类、专题类七类作品的一、二、三等奖。尤其是本次评选增设了书面形式的评委点评,对各类获奖作品的内涵、意义、特点、架构、逻辑、美工、影响力、优缺点等进行了精准有力地分析评述。永利yl23411获奖作品《“拍客”时代,莫拍了笔记丢了课堂》作为言论类点评案例之一,被认为“对准手机对大学生学习、生活的利弊探讨,从身边学生的习惯和现象分析手机的利与弊,言辞恳切,切近生活,具有较强的警示性。”
本次获奖是对永利yl234112015年校报工作一次重要的肯定和鼓励,体现了永利yl23411对校园新闻宣传工作的高度重视和大力支持,同时也反映了永利yl23411师生的新闻采写水平、专题策划能力、新闻敏感度逐渐提升。校报师生将以此为前进动力,总结经验,反思不足,努力挖掘学校亮点,传播校园正能量,正确引导舆论,为提高永利yl23411的社会影响力、打造学校品牌形象贡献力量。
《永利yl23411报》作品在2015年度广东高校校报好新闻评选中获奖名单
